 Main Site  Global Apartheid  Middle East  Iraq War
  Craftsmanship  Media Model  Reason & Freedom  Political Economy  Contact 
C. WRIGHT MILLS (1916-1962)



FLASH VIDEOS



 |
|
ASSOCIATION FOR THE SOCIOECONOMIC ANALYSIS OF DEVELOPMENT & INTERNATIONAL CONFLICT


C. Wright Mills (1916-1962):
The powers of ordinary people are circumscribed by the everyday worlds in which they live, yet even in these rounds of job, family, and neighborhood they often seem driven by forces they can neither understand nor govern. Great changes are beyond their control, but affect their conduct and outlook none the less. The very framework of modern society confines them to projects not their own, but from every side, such changes now press upon the men and women of the mass society, who accordingly feel that they are without purpose in an epoch in which they are without power (The Power Elite 1956:3)...
The more we understand what is happening in the world, the more frustrated we often become, for our knowledge leads to feelings of powerlessness. We feel that we are living in a world in which the citizen has become a mere spectator or a forced actor, and that our personal experience is politically useless and our political will a minor illusion.
Very often, the fear of total permanent war paralyzes the kind of morally oriented politics, which might engage our interests and our passions. We sense the cultural mediocrity around us- and in us- and we know that ours is a time when, within and between all the nations of the world, the levels of public sensibilities have sunk below sight; atrocity on a mass scale has become impersonal and official; moral indignation as a public fact has become extinct or made trivial. We feel that distrust has become nearly universal among men of affairs, and that the spread of public anxiety is poisoning human relations and drying up the roots of private freedom.
We see that people at the top often identify rational dissent with political mutiny, loyalty with blind conformity, and freedom of judgment with treason. We feel that irresponsibility has become organized in high places and that clearly those in charge of the historic decisions of our time are not up to them. But what is more damaging to us is that we feel that those on the bottom- the forced actors who take the consequences- are also without leaders, without ideas of opposition, and that they make no real demands upon those with power.
However:
Our minds are not yet captive We belong to those who are still capable of personally rejecting (the official myths and the unofficial distractions)...we have got first to get it clear with ourselves that we do not belong and do not want to belong to an unfree world. As free men and women we have got to reject much of it and to know why we are rejecting it.
Directly Quoted from C. Wright Mills -as written by him in the summer of 1954- Letters & Autobiographical Writings, University of California Press 2000: 184-187).
Let us begin with these DECLARATIONS OF INDEPENDENCE
Our Central Goal:
"...A (world) society in which all men and women would become people of substantive reason, whose independent reasoning would have structural consequences for their societies, its history and thus for their own life fates." (C.Wright Mills, The Sociological Imagination, 1959:174)
"We know well that all new cultural beginnings today must be part of world culture; that no truly intellectual life can occur if the mind is restricted; that no art can have genuine and everlasting value if it is not in a universal language. East and West. God knows there is enough restriction. Enough laziness of stereotypes. Smash them, we say to ourselves. And the only way to do that is to open up a true world forum that is absolutely free...It will be the seedbed of the future. It will be the climate in which new minds can form themselves and then solve problems we dont yet even know about."(C. Wright Mills, Listen Yankee, 1960:144-145)


Dr. Muhammed Asadi's Ph.D. Dissertation
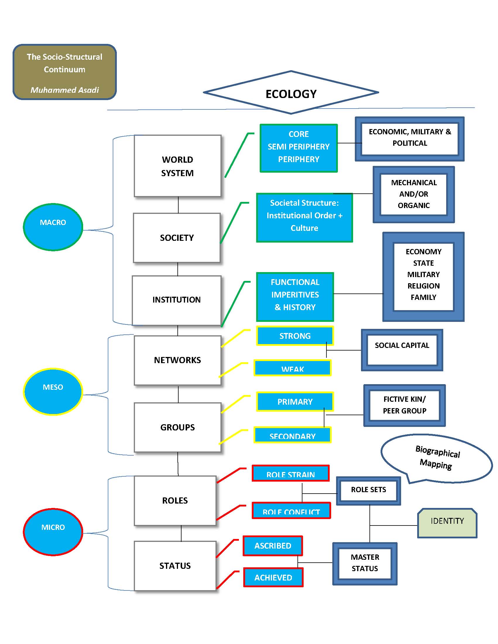
The Military, Economy and the State: A New International System Analysis
In this dissertation, I outline a theoretical justification for a new world systems analysis in order to understand the intrinsic organizational structure and human development related outcomes experienced by various nation states in the world. I present my detailed case for amending Wallerstein's World-Systems Analysis by incorporating the interplay of the military and the state within the primarily economic division of labor that defines Wallerstein's core, periphery and semi periphery. I do this by empirically uncovering the latent structure of militarization and its articulation within the world system and controlling for state strength. I outline the basic theoretical profile of my Militarized International System (MIS) model based on an extension of C. Wright Mills' Power Elite (1956). Using data from 173 nation states, I empirically validate my model through analysis of variance (ANOVA) and multivariate OLS regression. I also outline a theoretical articulation of class, race and gender stratification in the world system based on my findings. In the end, I make suggestions for undoing stratification to inform movements seeking social justice based upon the world-systemic nature of global stratification, where stratification in its articulation cannot be localized and therefore cannot be fixed locally within particular nation states.
Unique Contributions to Sociological Knowledge: I extended C. Wright Mills' Power Elite thesis internationally and provided an empirical pathway towards a completely new World Systems Theory that fixes misspecification errors in the current WST and outlined empirically, the global dynamics of racism and sexism based on militarization, without which national dynamics of racism and sexism cannot be fully understood.
DOWNLOAD MUHAMMED ASADI'S DISSERTATION
PEER-REVIEWED PUBLISHED PAPERS
1. Asadi, Muhammed. 2005. "Constructing a Global Ghetto: Racism, the West and the Third World." Bangladesh Journal of Sociology. Vol2. No.2, pp. 29-60.
2. Asadi, Muhammed. 2010. "The Sociology of Conspiracy: A Cultural Commentary on Structural Adjustment."Societies Without Borders. Vol 5, No.1, pp 74-80.
3. Asadi, Muhammed. 2011. "Internal Colonization and the International System: Gender Stratification in the U.S. and its Global Implications." Societies Without Borders. Vol 6, No. 1, pp.1-32.
4. Asadi, Muhammed. 2011. "Constructing Global 'Wars without End': Vocabularies of Motive and the Structure of Permanent War." Qualitative Sociology Review. Vol VII:3, pp. 44-71.
5. Asadi, Muhammed. 2012. "Militarization and Gender: Pathways to a Violence Based Patriarchy." Journal for the Study of Peace and Conflcit
6. Asadi, Muhammed. 2012. "Capitalism's Social Graveyard."International Critical Thought 2:3, pp. 340-348.
7. Asadi, Muhammed. 2013. "How does it feel to be a problem? The Diasporic Identity of the Homeless." Qualitative Sociology Review 9(1):76-93 .
8. Asadi, Muhammed. Forthcoming (August 2014). "The Sexuality Transition." Women's Studies: An Interdisciplinary Journal .
9. Asadi, Muhammed. 2013. "Frozen Lives: Notes on the U.S. Homeless." International Critical Thought 3:2, pp.245-257
10. Asadi, Muhammed. 2014. "Manipulation and the Social Destruction of Humanity: Vocabularies of Motive and Social Control." International Critical Thought 4:3, pp. 331-342


|